医院開業コラム
BEGIN from HERE― 新規開業・承継開業、それぞれの始め方と手続き― 第1回
2026.02.13
クリニックの新規開設は、複数の届出や申請等の行政手続きを同時に進める必要があります。ほとんどの先生にとって初めての経験となり、戸惑うことも多いかと思います。これらの手続き、特に保健所や厚生局への手続きに万が一不備があると、すべてのスケジュールが狂ってしまうことがあります。また、工期やスタッフ募集などのタイミングにも関わり、クリニックの開業準備において重要なステップのひとつです。今回は、個人クリニックの開設時に必要な手続きについて、解説します。
個人クリニックを新規開設する前と後に実施する手続きに関して紹介します。保健所へ開設届を届け出た後に実施する手続きがほとんどです。保険診療を実施する場合は、保険医療機関指定を受ける時期から逆算して、提出日などを計画しましょう。
【行政手続きのフロー】

内装図面(平面図)が作成したら、管轄の保健所に連絡したうえで、平面図を持参し、不備がないか事前に相談するようにしましょう。都道府県によって必要書類が異なりますので、必要書類と各書類の部数を確認してください。
クリニックの構造・設備は、医療法・建築基準法・消防法・バリアフリー法など、複数の法律の基準が適用されます。消防法や建築基準法の基準をクリアしていても医療法の基準に適合していない場合、開業前に実施される保健所の立入検査で改善指示が入る可能性があります。やり直しが生じた場合、追加費用や工期延長などにより、保険指定が予定より遅くなる可能性があります。例えば、排水設備に関係する設備で指導が入り、構造上の問題で排水管の設置ができないとなった場合、ポリタンクでの対応が必要になったり、施工をすべてやり直すことになる可能性も考えられます。
保険医療機関指定申請をする前に実施する必要があり、保険指定医療法に基づき、クリニック開設後10日以内の届出が義務付けられています。内装工事終了後に管轄の保健所に届け出しましょう。保険診療を実施する場合、保険医療機関指定を受ける必要があります。指定を受けるには、開設届の受理が必須になります。保険診療開始を考慮し、内装工事完了日を逆算する必要があります。エックス線撮影装置を導入する場合、同時に実施するとスムーズです。この場合、エックス線撮影装置の搬入日と内装工事(防護工事)のタイミングを各業者とすり合わせしておきましょう。立入検査時に管理規定(医療安全管理規定、院内感染対策指針、医薬品安全管理指針など)や医療廃棄物の処理に関する委託契約とマニュフェストの提示を求められることがあります。エックス線撮影装置を設置する場合は、フィルムバッチの契約・現物の確認が実施されることがありますので、準備しておいてください。
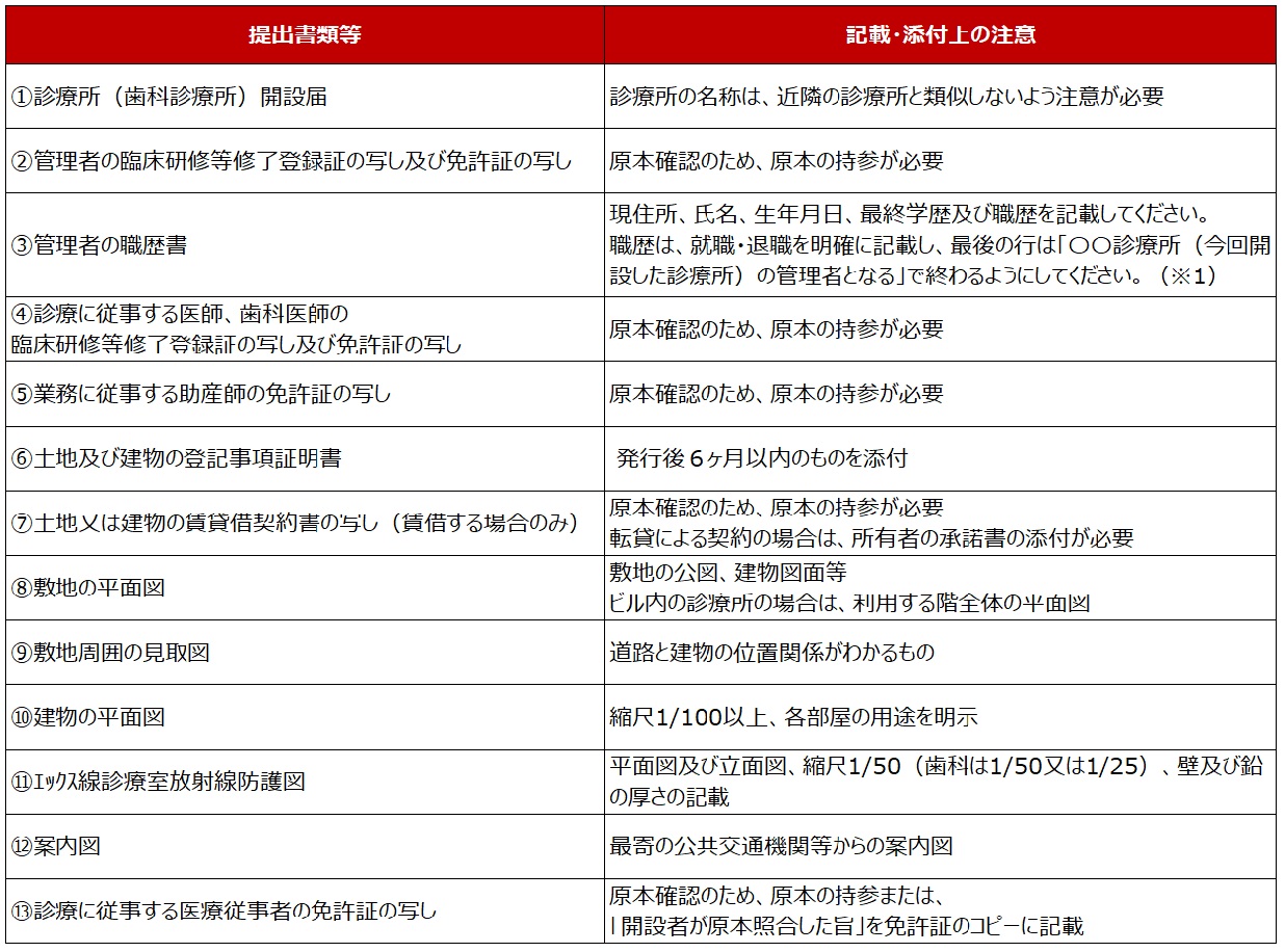
【保健所への診療所開設届書類一覧例_東京都】

開設届が受理されたら、管轄の厚生局に保険医療機関指定を申請しましょう。この指定を受けないと保険診療を実施することができません。自由診療のみであれば保険医療機関指定を受ける必要はありません。保険医療機関指定の申請は、月1回で、保険診療を開始する月(原則、毎月1日付けの保険指定)の前月15日前後までに申請する必要があります。提出の期日は管轄の厚生局によって異なりますので、必ず提出期日を直接確認してください。提出期日に間に合わないと、自由診療のみとなり、計画が大きく変わる可能性があります。書類に不備がないか、事前に管轄の厚生局に相談・確認するようにしましょう。
【厚生局への保険医療機関指定申請書類 関東信越厚生局】

この記事をシェアする